“老师,你看我这本书的高考题答案对吗?”
“乔老师,咱们订的这本教辅不是官方答案吧?你去油印室重新印一份给学生吧!”
类似的场景,想必很多同学和老师经历过。如今市面上的二轮复习高考真题练习册鱼龙混杂,不少书掺杂着错误的答案和解析,因此我们一直筹划着出版一本高考真题解析书。
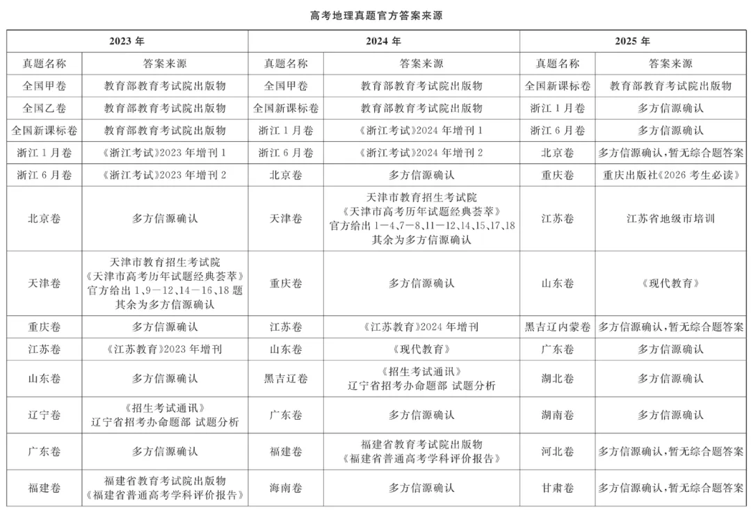
搜集整理高考地理官方答案并制作解析的工作,我们从去年就开始做了。初衷就是想尽可能地为老师和同学们提供一份权威、准确的官方答案。同学和老师们或许都有体会,每次做完高考真题,很多时候没法用教辅后边的答案来对照改错,实在增添了太多的麻烦。



下面我来给大家介绍一下这本书,首先是体例,我们在分类方面采用了大多数学校通用的专题复习分类方案,同时将今年新出现的地理实验和人文地理社会调查设计类题目划分为一个专题,总共划分为十五个大专题;部分大专题又划分不同考向,共32个考向,其中不少考向是我们首创的新提法,比如天象观测、乡村振兴、产城融合、城市更新等。


对于近三年的高考地理真题,除了定稿前尚未流出的2025年贵州卷、2025年天津卷、23-25年上海卷之外,其它共60套高考地理真题(2023年17套、2024年21套、2025年22套),每套试题均有题目选入,有的试卷全部选入,尽可能地做到将优质试题囊括在内。
更加关键的是,我们给的全部是官方答案,你可以完全地、大胆地相信,再也不必担心辅导书给的答案是不是官方答案了。


此外,我们还将选入的真题按照难度进行了分层,分为了“基础题”、“拔高题”、“挑战题”,一练基础,保底分;二练拔高,稳得分;三练挑战,抢高分。层层通关,打怪升级!



为了帮助学生更好地了解考情考向,以及明晰这一考向的知识框架,我们在前边设置了一个“敲黑板”部分,这一部分包括“知识框架”、“三年考情”、“命题方向”、“核心知识”内容,以便学生能够更好地认识这一考向的意义和价值。

同时我们设置了一个量分自测表格,根据每个考向以往出现的考查频次和题目难度划定评分标准,给出了得分所对应的预估赋分。
如果你想知道你的成绩在全部学生中的大致排名,可以扫码输入自己的分数段,可以大致得出所处的层次。
此外可以同步提交自己的具体分数,我们会结合收集来的大数据重新调整预估赋分,以让量分自测表格更加的科学。

最后,解析才是重中之重。有些解析的解读过于简单,词不达意;有些解析的解读则过于冗杂,加大了同学们的阅读负担。
我们力争用最科学、最简洁、最准确的语言把问题解释清楚,尽量采用方便你理解的表达!并且在解析部分还适当补充了复习要点知识!




此外,这本书配套赠送很多增值资料,你可以点击下方蓝色链接查看。如果是学校统一购买的话,达到一定数量还会赠送授课课件,很多备课环节就可以省掉了,不仅保证了答案的准确性,还可以大大增强工作幸福感。
关于物流信息、发票开具、教师赠书等问题,你可以点击下方蓝色链接查看。
点击后边蓝色字体,了解物流、发票等:查询物流、开具发票、教师用书等问题解答
如果你感觉这本书不错,也一直关注并且信任我们通过公众号给出的官方答案,扫描下方二维码可以单独购买,这也是对我们搜集官方答案这项事业的大力支持。
