每天分享各类学科优质复习资料
【专注整理:小学/初中/高中/大学/自考/专升本/考研/职场证书复习资料】
Hi,同学们好!本期给大家分享的复习资料:自考00162《会计制度设计》复习资料+历年真题+考前密训+全书笔记+押题答案+速记宝典。

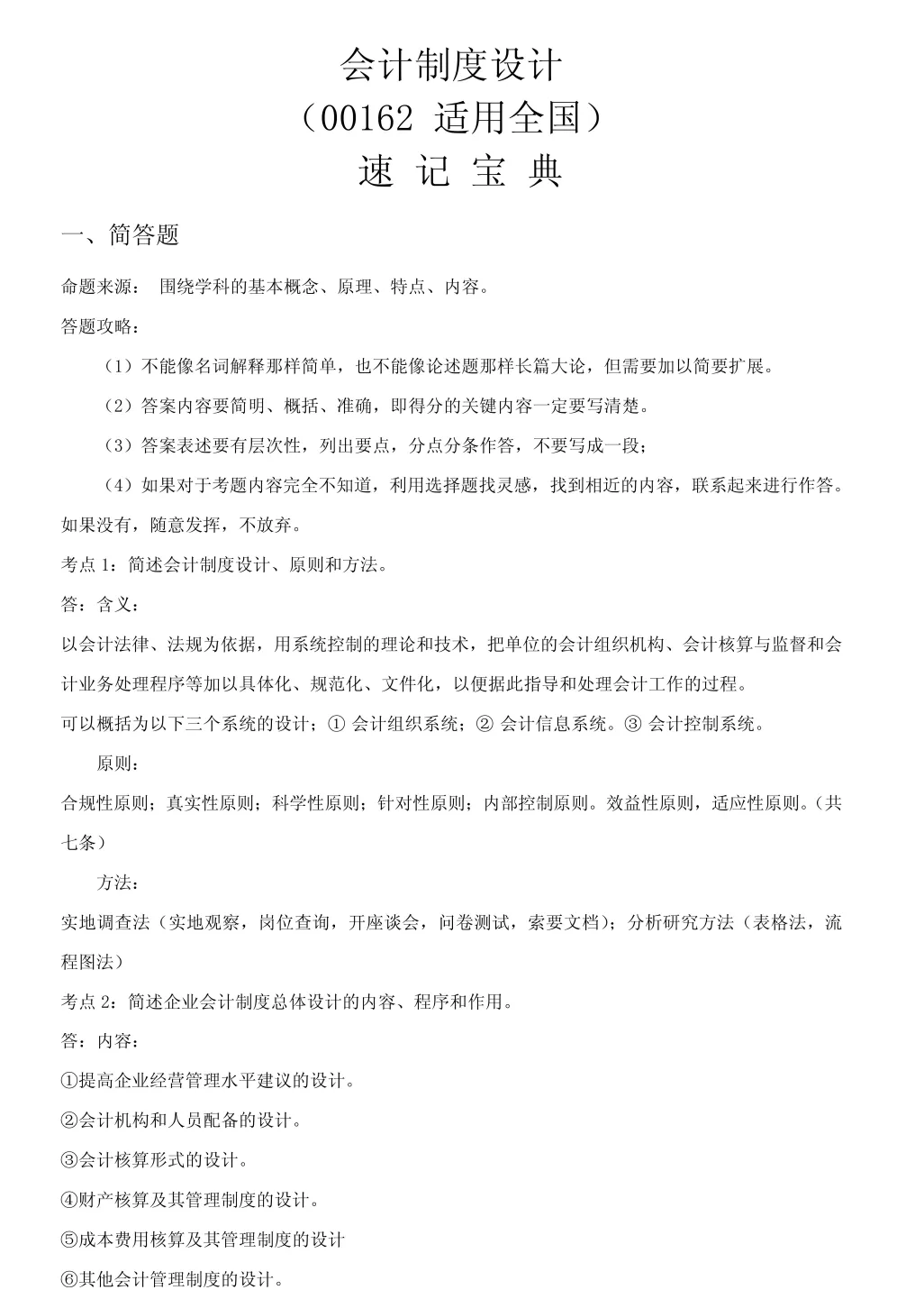
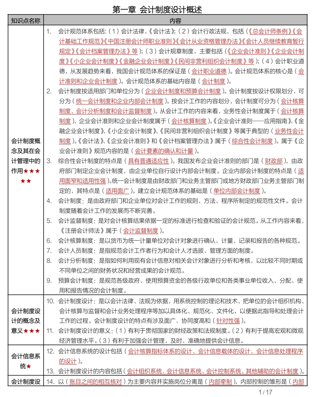
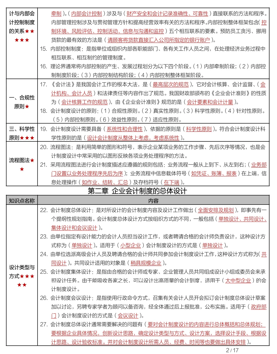
资料一:自考00162《会计制度设计》复习资料
![]() | ![]() |
![]() | ![]() |
![]() | ![]() |
![]() | ![]() |
![]() | ![]() |
![]() | ![]() |
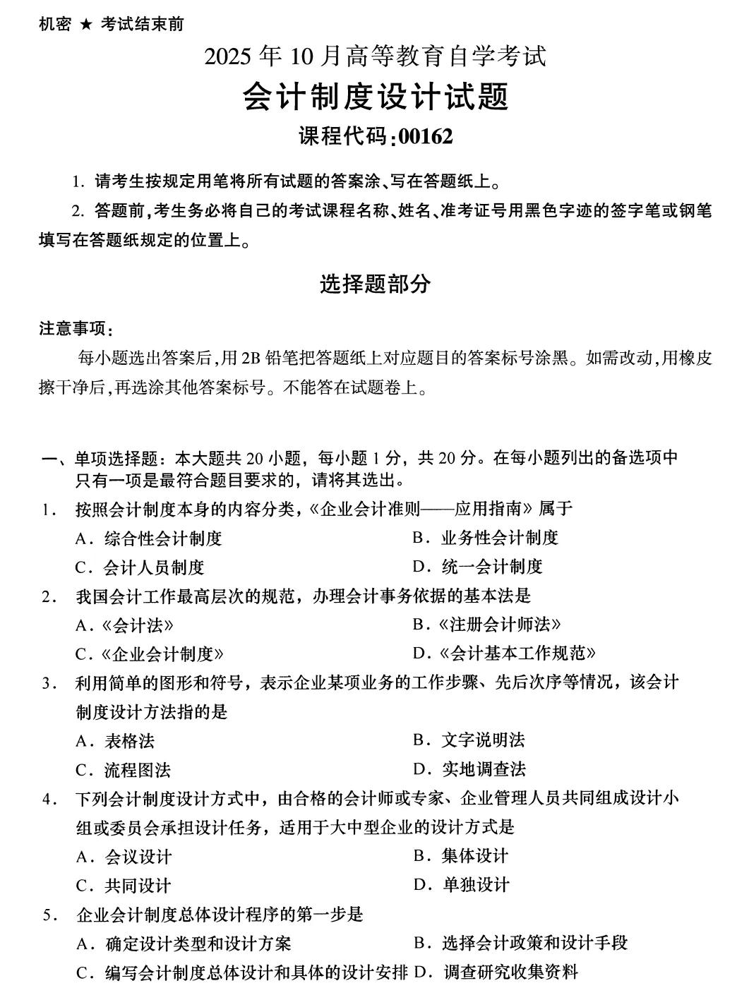
资料二:自考00162《会计制度设计》历年真题及答案【更新25.10】
自考真题试卷有概论出现原题或相似的题目,对于宝子们考试很有帮助哦~
若能掌握近几年的历年真题试卷,相当于掌握了命题老师的出题思路,有助于考试一次性上岸哦!!
而且,做历年真题试卷也是考试通关的一种捷径。
![]() | ![]() |
![]() | ![]() |
温馨提示:篇幅有限,仅展示部分内容。
想要获取更多资料,欢迎加入会员群(好消息!整合资料会员社群来啦!)持续更新,涵盖自考/专升本/大学本科/考研/职场证书,考试阶段全部电子版复习资料,含讲义,视频网课。