


《传播学教程》这本书在新传专业的权威性毋庸置疑,早已成为新传学子的必修课,通常在传播学概论这门专业课中会涉及,学分占比高,难度相比其他专业课而言较大。
不仅如此,《传播学教程》也是新传考研、保研路上绕不开的一本必修书目,譬如研究方法和传播效果一直是面试高频考点,需要同学们格外注意。

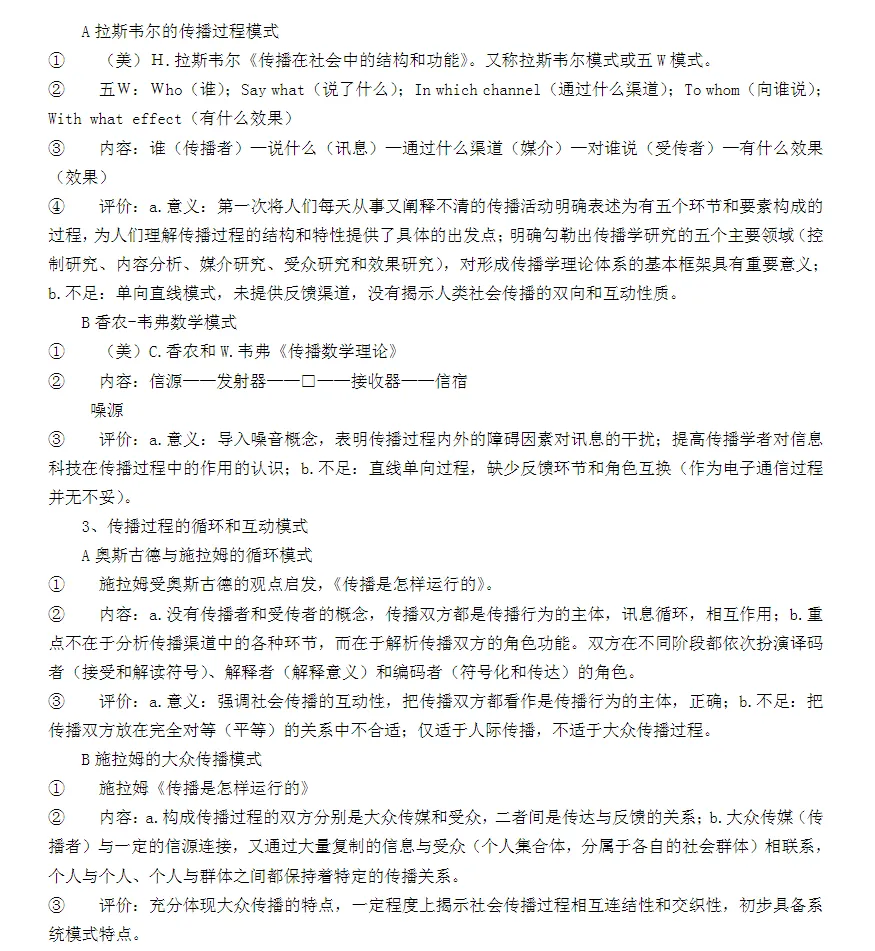
一、《传播学教程》课程学习内容


展示部分
二、复习资料包分享
01
Ø 背诵笔记

展示部分
02
Ø 名词解释合集

展示部分
03
Ø 专题资料分享

展示部分
04
Ø 模拟卷训练

展示部分
三、《传播学教程》学习方法
01
通读课本并勾画,注重预习与复习
岛主在这里提醒大家

《传播学教程》预习注重的是结合自己的思考提问题,可以在课本空白处用铅笔写下自己的思考和疑问,等上课时老师讲解之后把自己的答案附在旁边,这样就能在思考过程中加深自己对这一知识点的印象,例如在学习群体传播和组织传播时,思考它俩的区别和联系,这样在后期论述应用时更不容易混淆。
而复习注重的是对知识的回顾和反思,合上课本之后是否能够说出该知识点的内容及框架,建议当天学习当天复习,并将类似的知识点进行联系,下一次复试时间可以是周末或下一次课程前一天。
例如大众传播这一章节最好的学习方式是结合5W模式和施拉姆大众传播模式进行理解,在复习大众传播这一章节时,就可以顺便将施拉姆大众传播模式画出来,把5W补齐,同时也可以联系网络大众传播进行理论嬗变的学习,这样联系知识点进行复习能够达到事半功倍的效果。

展示部分
02
整理章节大纲,构建知识框架

展示部分
03
熟读理论内容,勤背知识点
事实证明,知识点有印象不代表记住了,而记住了不代表能输出,所以,好记性不如烂笔头,烂笔头之后也希望大家能够勇敢开口,岛主在背书讲课时就经常发现逻辑不通或记忆不清的问题,而这些问题不及时发现并解决就很有可能影响后续论述练习的完整度。
04
科学分类整理专题,融会贯通实战演练
四、期末复习方法
1
《传播学教程》期末复习的核心就是理解+背诵,具体操作可以先向上届学姐学长或课堂老师的讲解了解本专业《传播学教程》考试的题型以及出题范围。接着根据老师上课所强调的内容摸清不同知识点的重要程度,以根据自身所剩时间以达到有的放矢。
2
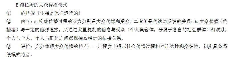
紧接着就是对基础内容进行自我考察,比如五种传播类型、传播效果研究,媒介组织及技术,这里建议同学们可根据5W模式进行不同章节的串联及学习,更不容易遗漏。
3
此外,岛主建议同学们临考前重温课本,期末考试相较于考研,难度更低,也更容易出现基础内容,所以在自己的知识框架中着重温习基础定义以及知识点,例如拟态环境的定义,形成过程,以及拟态环境环境化是如何出现的,在当下有何变化,这些基础内容都是需要同学们理解之后反复温习,刻印在脑子里的内容。
4
最后,岛主贴心地为大家送上复习资料包,以协助同学们在期末考或是考研中取得高分,大家可以根据以上的学习流程配合着复习资料进行学习,事半功倍哦!

写在最后
岛主想说,《传播学教程》作为传播学的入门级课程,章节结构清晰,内容基础,但如若想深入学习传播学,还需要保持日常的积累与训练,保持对媒介事件、日常重大新闻、政策的关注,以拓展知识面。
这里岛主推荐大家日常除了新传考研公众号之外,还可以关注RUC新闻坊、环球传播研习社、再建巴别塔、人民网舆情数据中心、侠客岛、清华全球传播等公众号,保持对外界的好奇,对《传播学教程》有更深入的理解和认知。
可以在日常进行学习,提取日常生活中有关传播学的内容,并试图用传播学教程中的知识点分析它,或者积累其中的新名词,新表达,以在论述中得以运用。
例如有关今年两会的召开,中央对于经济工作进行了指导,那么我们便可以从中提取出有关传播的内容,并与课本知识相结合。
更多新传院校等你来看!
数说新传01 | 近三年拟录取新低!保研北大的路为何越走越窄
数说新传02 | 只收新传专硕?是培养需要,还是另有考量!揭秘北大新媒体研究院!
数说新传03 | 985院校占比80%以上!北大汇丰真的不给双非新传一点机会吗?
数说新传04 | 学硕名额连年缩减,清华新传的未来走向何方?
数说新传05 | 专硕比重继续上升,复旦新传学硕明年会更低吗







资料汇总
持续更新ing
01. 通类资料
02. 资讯资料
03. 学科资料包
04. 文书资料
05. 面试资料
06. 英语资料
07. 笔面试真题
08. 保研一本通
09. 科研竞赛
普译奖资料包

新传保研交流群


