
致各位读者:因为公众号平台改变了推送规则,如果想正常看到“高中思政教与学”的推送,需要大家在阅读后,在文末右下角点一下“在看”或者将公众号设为“星标”,我们每次的新文章才会第一时间出现在您的订阅列表里,人海茫茫,不想和大家错过,感谢您一如既往的支持!











长按或扫描以下二维码
下载本资源电子版


2025年(28省市22套)高考政治试题与参考答案(附WORD版免费下载)
高中思想政治课程标准(2017年版2025年修订版)(附电子版免费下载)
2026高三政治一轮复习课件与导学案7本书合集(7本书59课完整版)
高中政治7本书课标要求 、考查指向、思维导图2026(含填空版与解析版)
高考政治真题近4年考点考情统计(7本书完整版)2022-2025
2025年25省18套高考政治试题(7本教材考查分布情况与分值比重)
第五届全国中小学青年教师教学比赛思想政治组全部32节视频和逐字稿(附下载链接)
2022-2025年·高考真题中的易混易错知识点节选(7本书完整版)
2022-2025年·高考真题中的易混易错知识点(14个文档与7个PPT)7本书完整版
2026届高三政治复习第一课(7本书知识结构梳理与备考策略)
2025年各地经典模拟题选择精选精练(7本书8个模块完整版)
高考政治核心知识与2025经典模拟主观题解析详细版【6本书7个模块(必修234,选必123)
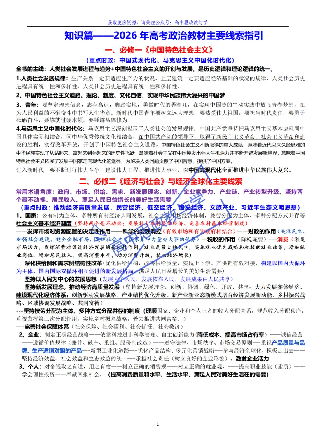
必修一 中国特色社会主义核心必备知识(课标、考情、思维导图、主干知识)2026
必修二《经济与社会》核心必备知识(课标、考情、思维导图、主干知识)2026
必修三《政治与法治》核心必备知识(课标、考情、思维导图、主干知识)2026
必修四《哲学与文化》核心必备知识(课标、考情、思维导图、主干知识)2026
选必一《当代国际政治与经济》核心必备知识(课标、考情、思维导图、主干知识)2026
选必二《法律与生活》核心必备知识(课标、考情、思维导图、主干知识)2026
选必三《逻辑与思维》核心必备知识(课标、考情、思维导图、主干知识)2026
高考政治核心必备知识(课标、考情、思维导图、主干知识)7本书完整版
高中政治思维导图与核心必备知识(中特、经济、政治、哲学、文化)4本必修
2025年高考政治真题选择题分类汇编与解析PPT(23省市16套题)(7本书22个专题按单元分类)
2025年高考政治试题主观题设问汇编(节选自27省市21套)【附电子版免费下载】
2024年广东省高考政治试题与参考答案【解析可视化PPT】(附试题Word版下载)
【高考真题解析可视化】2023年广东省高考政治试题与参考答案(附Word版免费下载)
【真题解析可视化】2025年陕西、山西、宁夏、青海高考政治试题与参考答案解析PPT(西北卷)
【真题解析可视化】2025年东北三省一区高考政治试题与参考答案(辽宁、黑龙江、吉林、内蒙古)
【真题解析】2025年江西省高考政治试题与参考答案(可视化解题PPT)
扫码联系小助手获取更多资源
如需获取公众号课件、资料
请与思政小助手张老师联系
课件资料咨询、课件定制、名师交流、教育动态,商业合作、扫上方二维码添加小助手张老师的微信,备注相关需求。
信息较多,可能回复不及时。
请等一等小编,我一定会加上您的!
2025年各地一二模政治试题解析可视化PPT合集(共24套高质量模拟题)
2025年高考政治二轮复习思维导图(7本书完整版、选必融合)
2025经典模拟主观题解析【6本书7个模块(必修234,选必123)(附核心知识与线索指引)】精简版
《法律与生活》主观题答题结构及高考真题训练(核心必备知识、七大类主观题解题方法、高考真题解析)
高考政治主观题解题方法提升--经济图表类主观题解题方法探究2025
高考政治主观题解题方法提升--辨析、评析类主观题解题方法探究
意义影响类主观题解题方法探究---高考政治主观题解题方法提升
【试题解析】2024年第一次广东省普通高中学业水平合格性考试政治试题与参考答案
【可视化解题】2024年第二次广东省普通高中学业水平合格性考试政治试题与参考答案(附电子版下载)
2025年第一次广东省普通高中学业水平合格性考试思想政治试题与参考答案(解析可视化)
2025年第二次广东省普通高中学业水平合格性考试思想政治试题解析
2022-2025年广东省学业水平考试(合格考)政治真题与参考答案(共8套)(附电子版免费下载)
2025年各地一二模政治试题解析可视化PPT合集(共24套高质量模拟题)
2025年深圳二模政治试题与参考答案解析(附试题与评分细则下载)
把我们“设为星标⭐”!
这样就不会错过每天的推送啦