
编者按


本文内容:
①27西政考研备考服务资料的内容、价格;
②西政考研复习包套餐内容、价格、发货时间;
③27西政考研课程清单和价格介绍
由于包含内容较多,建议各位同学先行收藏。
一.各专业包含的资料服务
27西政考研各专业复习包内的资料实现考研一站式服务,以最平价的价格包揽全年学习规划,可谓“性价比之王”。
第一,《概念宝典》,重点概念一网打尽。
由于西政考研有不少专业都会考查如名词解释、概念比较等题型,因此我们西政考研的资料中新增了一本《概念宝典》的资料,将重点概念进行汇总和对比
第二, 《配套练习》,学而时习,以练促学。
我们复习、背诵的最终目的,是能答出考题,因此我们特意设置了《配套练习》这一资料,用来辅助、检测我们对应的学习成果!
第三,增加不同类型配套课程。
在之前复习包基础知识讲解课程之上“保质又增量”,开设教材导读班、答题技巧班、模考讲解班、思维导图使用介绍班等课次。
第四,丰富电子资料专业资源。
在原先模拟试题、思维导图、必备法条之上高度整合,发放电子版的论文合集、热点案例等。
具体详见下表:

第五,复习包介绍:
复习包是充分吸收采纳我们的考生、学员的建议而设置的,其中包括:
【第一批纸质资料(26年2月上旬发货)】——复习笔记、历年真题、背诵笔记、概念宝典、答题纸;
【第二批纸质资料26年9月中下旬大纲公布后发货)】——冲刺笔记;
【全部免费资料】——包括初试指南、配套练习、思维导图、模拟试题以及各类增补等;
【答疑服务】——全年答疑公开课等。
另外,复习包配备了详细的服务内容,同时说明了发货时间,如下表所示:


第五,27考研为各位考生搭配的仅“复习包”,若想要仅购买“复习笔记”或“复习笔记+背诵笔记”或“背诵笔记+冲刺笔记”等各种其他搭配的同学,欢迎咨询官微南南(微信ID:rdxzky)或者西西(微信ID:RDCSSWUPL)。
二、27西政考研辅导课程
1.初试课程
课程说明
由于课程包含内容较多,我们已针对每一个课程展开详细介绍,各位可以点击课程下方的【超链接】详细了解各个课程的内容,也请持续关注容大西政考研各平台消息。


初试指南系列课程(2类)
1.报考指南解读课

2.初试指南解读课

理论讲解系列课程(4类)
1.系统精讲班

2.暑期集训班

3.国庆冲刺班

4.考前点睛班

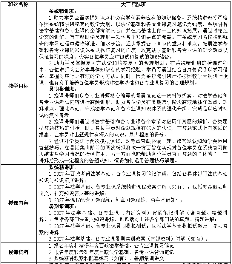
早鸟启航系列课程(1类)

链接:27考研启航班丨专属于大三同学的高性价比班次!不是笨鸟,也要先飞!
半年直通系列课程(1类)

小班特训系列课程(1类)

考点解析系列课程(2类)
1.法学基础考题解析班

链接:27考研 | 法学基础考题解析班——以题带点,掌握方法
2.专业课考题解析带练班

私人服务系列课程(3类)
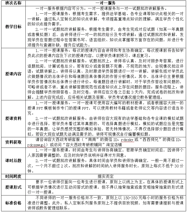
1.一对一服务

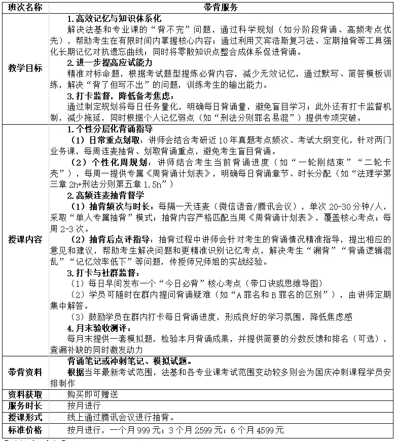
2.专属带背

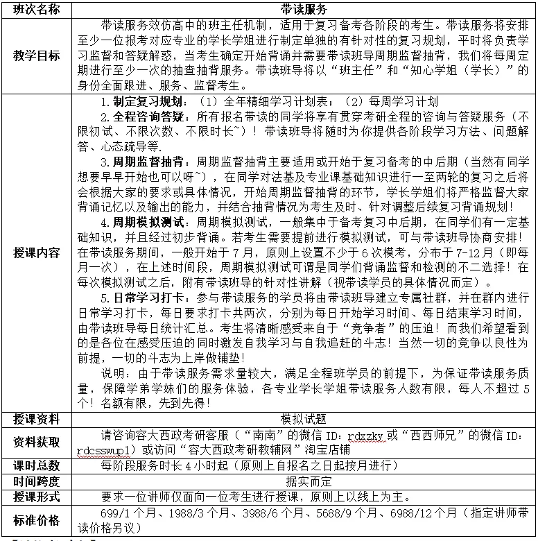
2.专属带读

全程无忧系列课程(5类)
1.二战全程班

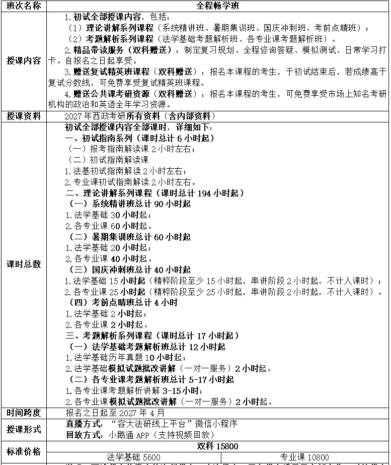
2.全程畅学班

链接:27考研全程畅学班 | 保姆级课程!全过程带读,陪你走到上岸!
3.全程私塾班

4.全程协议班

5.全程保过班

2.复试课程
变动说明
推陈出新,重磅推出!
详情可看下表:

以上为27西政考研的课程、资料清单,包括各项资料和课程的内容和价格,请各位同学详细查看,如确定了考研专业,即可咨询入手哦!趁现在还有优惠!
当然由于上述资料、课程内容较多,我们之后也会针对每一项资料、课程进行详细介绍,请各位同学持续关注容大西政考研公众号。
为考生服务,让改变发生,容大西政将陪伴每一位考生直到上岸。







