长期更新福建初、高中名校资料,欢迎关注。













如需完整电子版可进会员群下载。
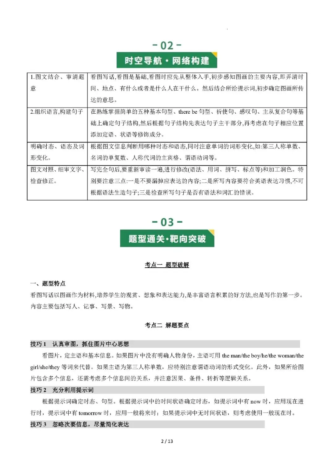
推荐阅读
莆田一中正对面 · 精装写字楼招租—— 好位置,好环境,诚邀教育同行者
【南平二检全科试题+答案】南平市2024-2025学年初中毕业班适应性检测全科试题及答案
【三明二检全科试题+答案】2024-2025学年三明市初中毕业班第二次教学质量监测全科试题
【泉州二检全科试题+答案】2024-2025学年泉州市初中毕业班模拟考试(二)初三全科试题
【厦门二检全科试题+答案】2025年厦门市初中毕业年级模拟考试全科试题
【莆田质检全科试题+答案】莆田市2025届初中毕业班质量调研测试试卷全科试题
2024-2025学年三明市初中毕业班第一次教学质量检测全科试卷及答案
厦门市2024-2025学年第一学期初中毕业班期末考试全科试卷及答案

初中试卷:
初中试卷资料→各年级相应科目期中/月考文件夹
初中期中期末试卷:
初中试卷资料→最近更新→期中期末文件夹
专题资料:
初中试卷资料→各年级对应科目→专题文件夹
中考专题资料:
初中试卷资料→2023/4/5中考资料汇总→专题文件夹
省内各地初高中试卷持续更新中










