点击蓝字关注获取更多内容~

六年级上语文
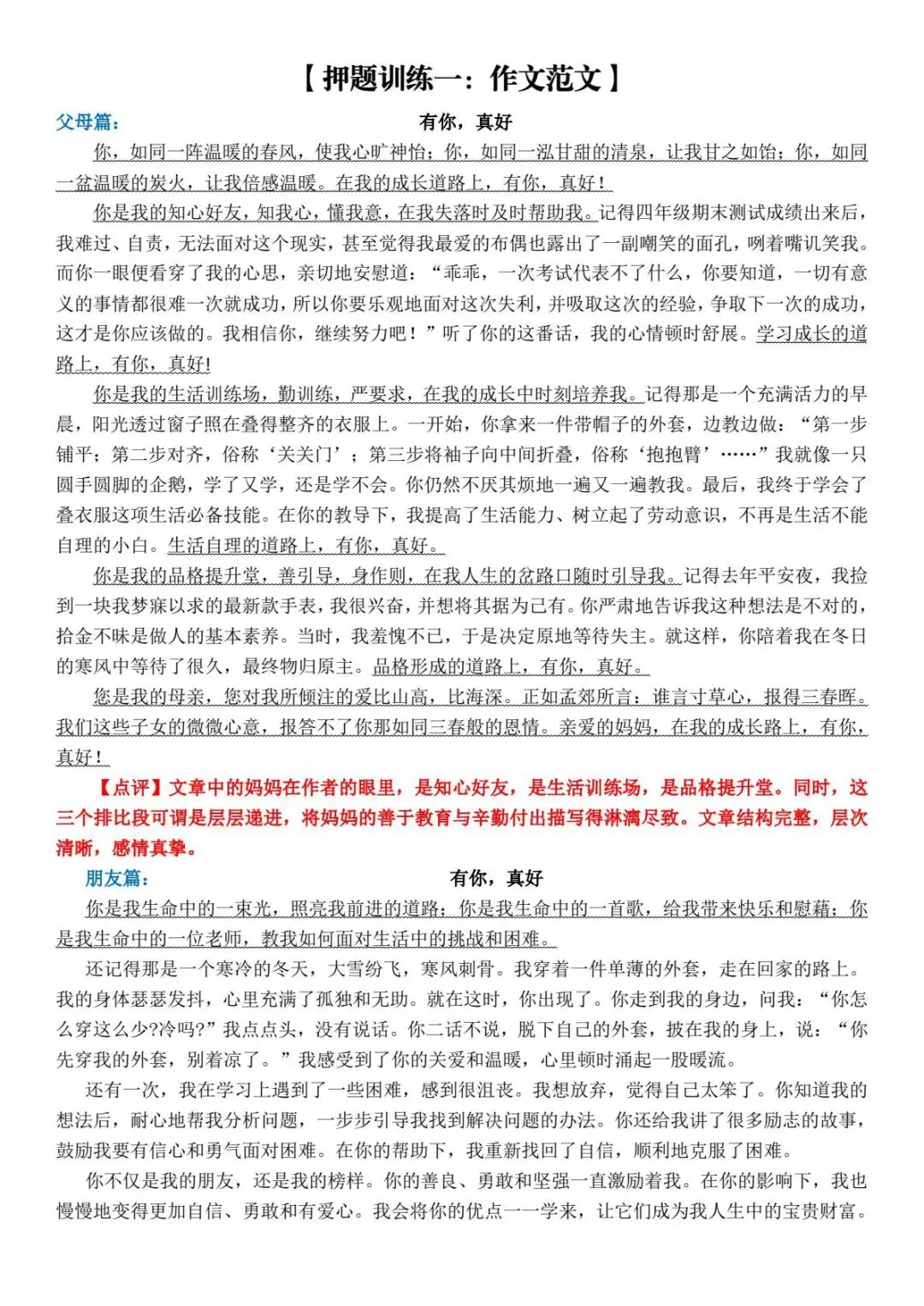
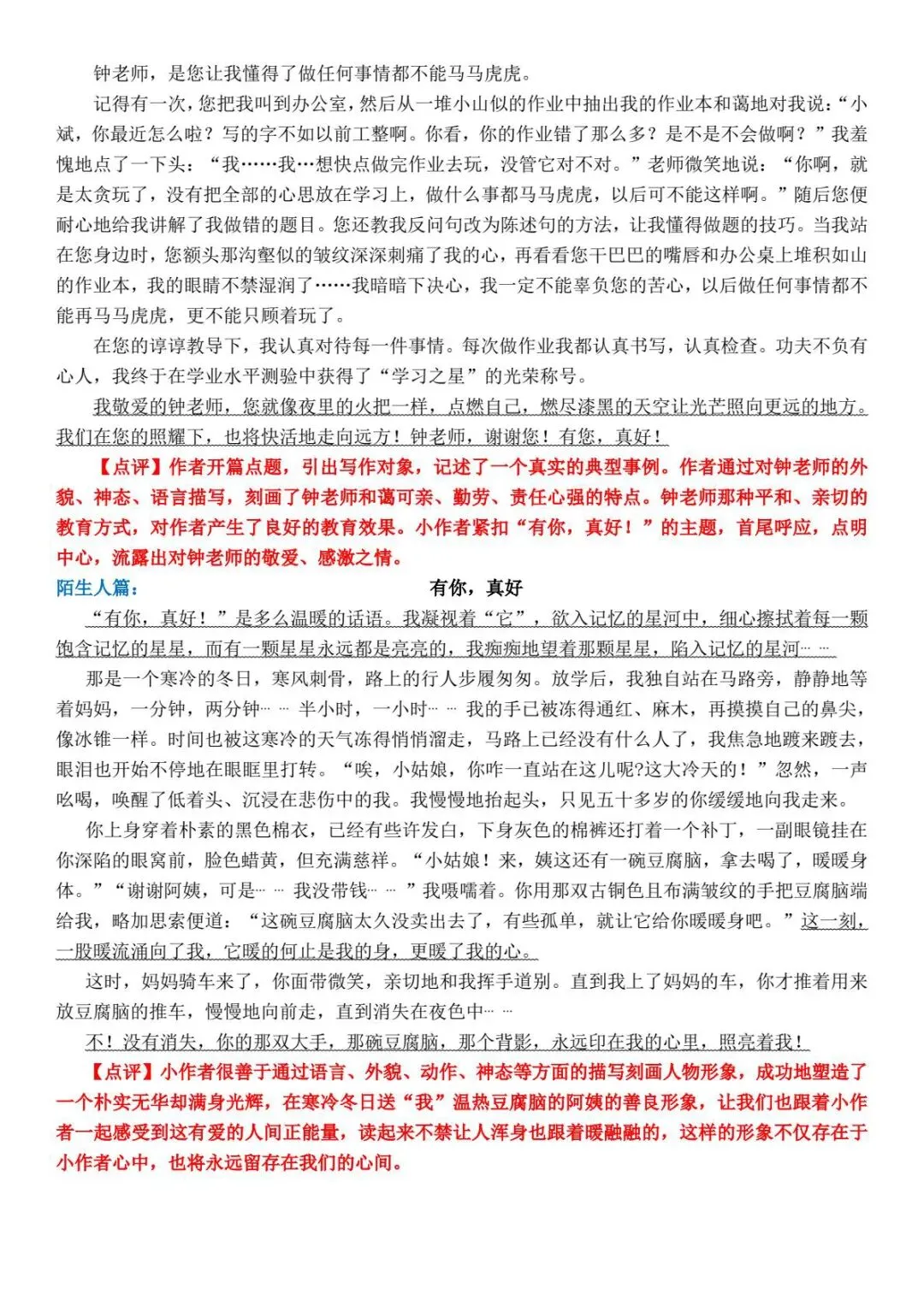
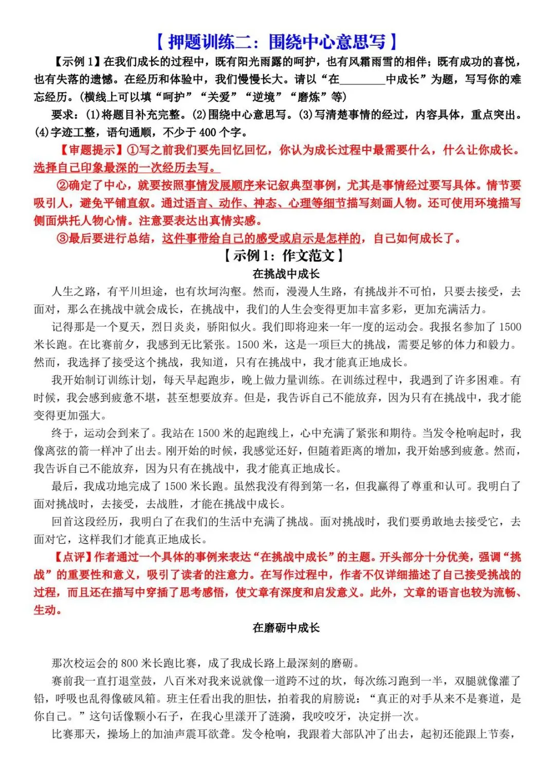
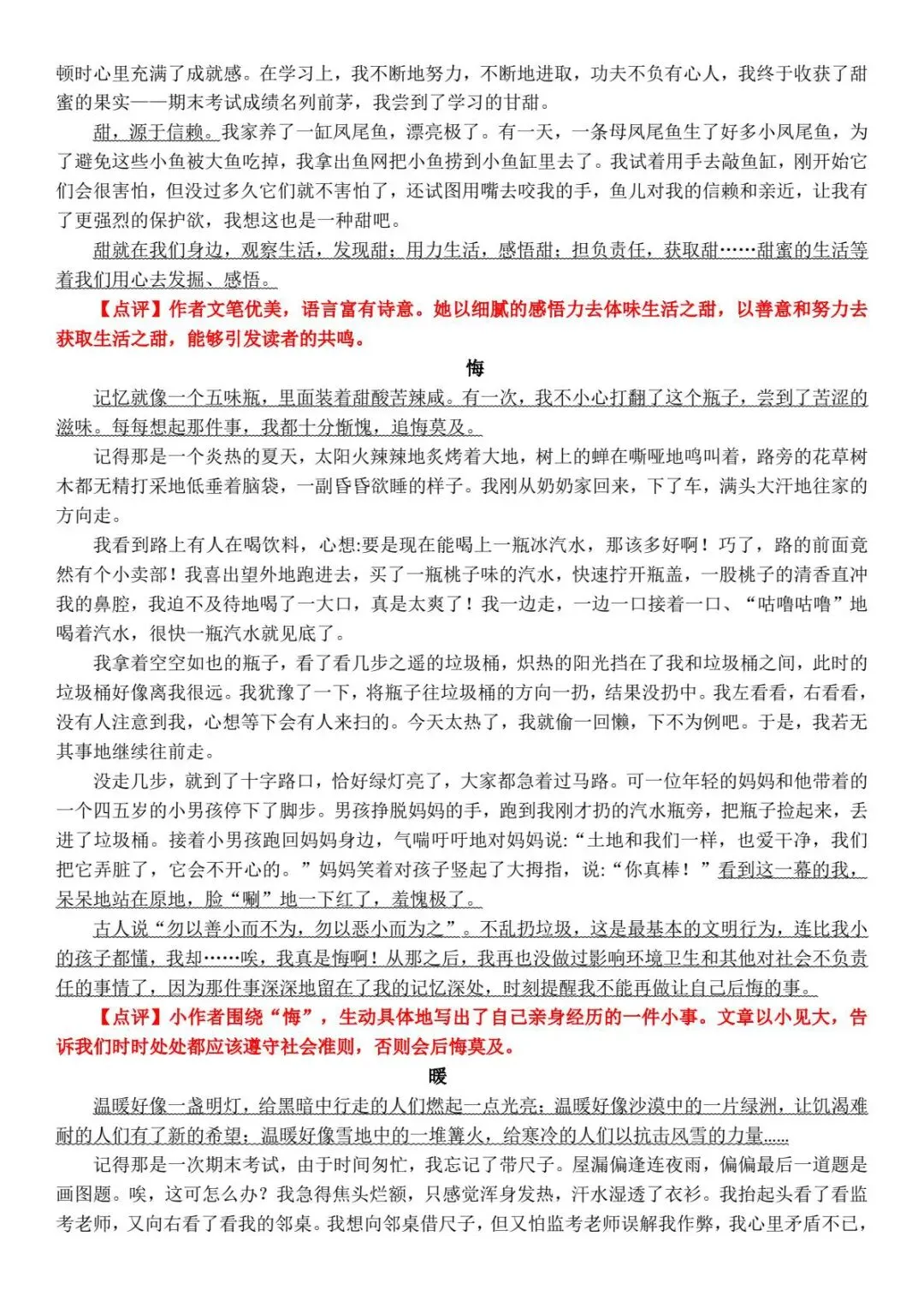
押题范文

孩子的成长没有标准答案,教育的真谛,在于日复一日的用心陪伴。 学习是场马拉松,扎实的脚印,胜过仓促飞奔。 珍贵的不是囤积的资料, 而是每天“刚刚好”的互动。 放慢脚步用每天的微小累, 代替突击的焦虑,用温暖坚定的伴, 见证成长奇迹。 今天,也和孩子一起, 轻松出发吧!
【六年级人教版语文上】期末范文
完整版页数:14页
为避免失效请尽快保存!
篇幅有限仅展示部分内容,文末有完整版资料获取方式!
【免费资源速】
《六年级语文上册期末作文复习资料》涵盖了常考作文题型的预测、题目解析和范文等内容。通过精选的事例和详略得当的叙述,帮助学生明确写作要点,如时间、地点、人物和事件的交代,以及如何突出重点和表达真情实感。资料中提供的考场范文生动具体,有助于学生理解和模仿。此外,资料还强调了观察的重要性,指导学生如何细致观察并抓住事物的突出特点。总体来说,这篇复习资料集对提高学生的作文水平非常有帮助。⭐️学习是长路,陪伴是暖灯。今天的词,明天的题,都是沿途拾起的星光。日积月累,微光成炬,终将照亮孩子的远方!












免费领取本篇领整资源电子版:
①:点一点右下角的“👍” 和“❤️”,感谢!
②:关注公众号在对话框“发消息”~中回复:239获取本篇内容。
下图为详细领取步骤:


点击下方公众号获取更多~


重要说明
本微信公众账号分享的资源均通过网络等公共合法渠道获得,仅供试用!版权属于原出版机构或影像公司,本资源为电子载体,传播分享仅限于家庭使用与交流心得、参考和辅助购买决策,不得以任何理由在商业行为中使用,若喜欢此资源,建议购买实体产品。文章中的视频及图片均来自网络,版权归原作者或原出版社所有。如有侵权,请及时联系删除。
分享出去让更很多人看到

点赞

分享

在看

留言