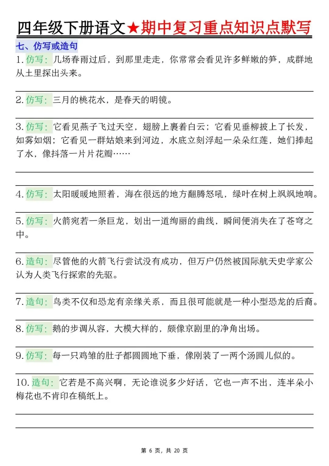
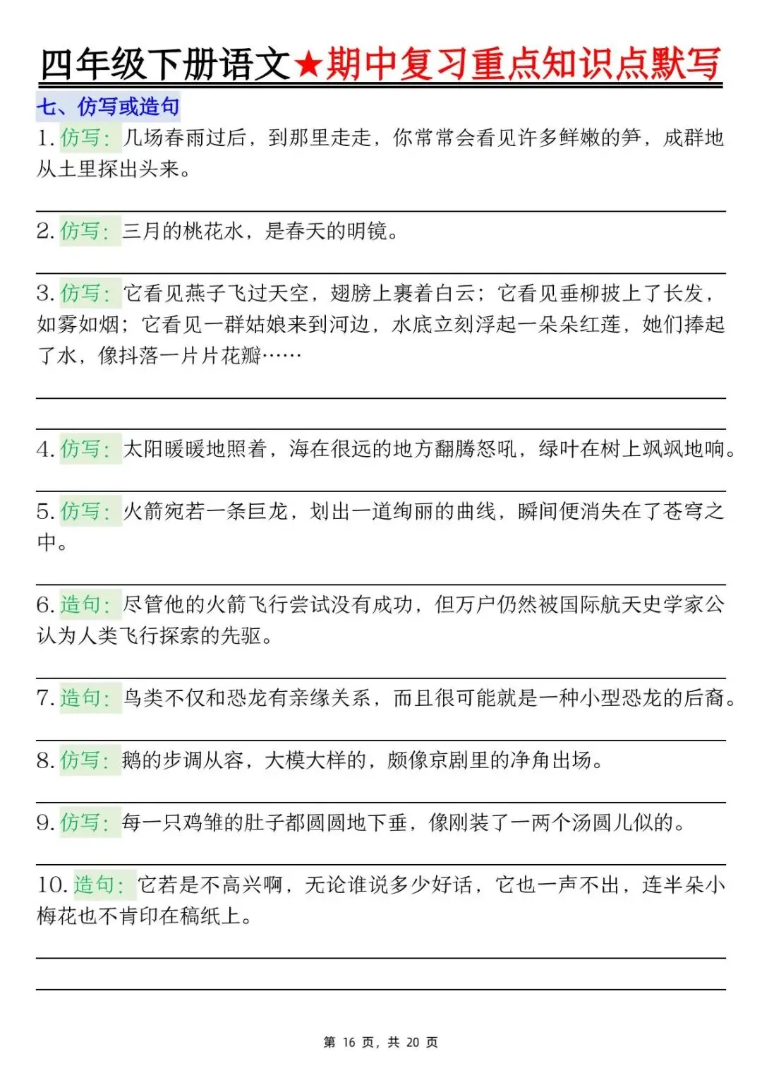
【小学资料】四年级下册语文《期中复习重点知识点默写》(含答案20页)四年级下册语文《期中归类》电子版可打印
今日分享2四年级下册语文《期中复习重点知识点默写》(含答案20页),需要的家长抓紧打印出来,让孩子在每天练一练吧。
(温馨提示:文末有电子版领取方式)
领取完整电子版:
①:点一点右下角的“👍”+“
”,关注下方公众号
②:在公众号对话框中回复:0414即可获取完整电子版
(注:上面的数字不能多也不能少,否则无法获取资料)

本公众号分享的资源均通过网络渠道获得,版权属于出版机构或原作者,本号不负任何法律责任。本资源为电子载体,传播分享仅限于家庭使用或交流心得,不得商用,否则后果自负,如原作者认为侵权请联系删除。