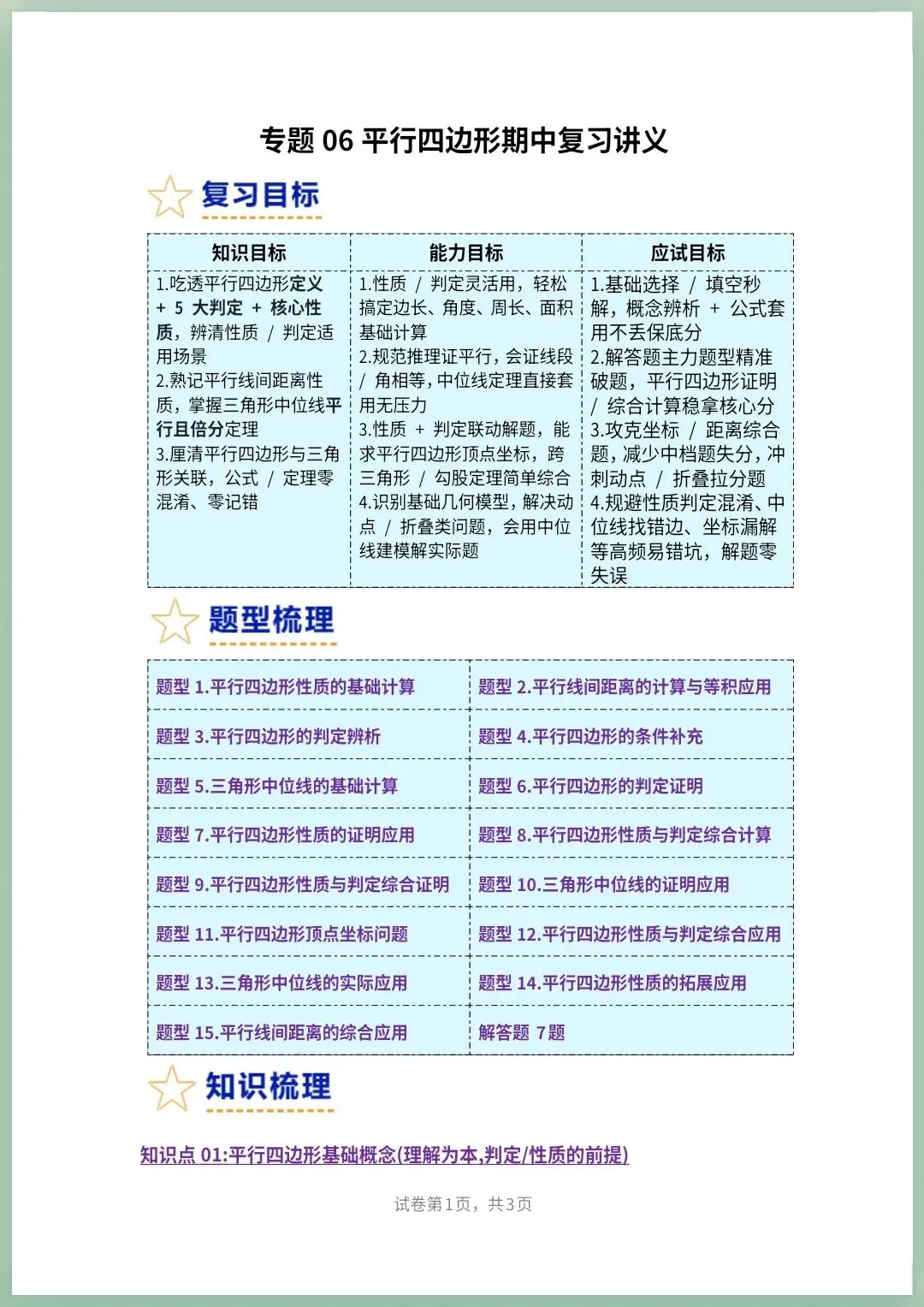
2026新人教版八下数学期中复习讲义平行四边形(15大题型+知识梳理)习题+解析,有完整版可打印
、
今日分享:2026新版八下数学期中复习讲义平行四边形(15大题型+知识梳理)习题+解析,有电子版可下载打印!
【篇幅有限,仅展示部分】更多完整电子版资料可扫码获取
①:点一点右下角的“赞”和“在看”,感谢!
②:可扫描下方二维码添加“老师👩🏫”

版权声明
本微信公众账号分享的资源均通过网络等公共合法渠道获得,仅供试用!版权属于原出版机构或影像公司,本资源为电子载体,传播分享仅限于家庭使用与交流心得、参考和辅助购买决策,不得以任何理由在商业行为中使用,若喜欢此资源,建议购买实体产品。文章中的视频及图片均来自网络,版权归原作者或原出版社所有。如有侵权,请及时联系删除。