🎯 中考物理总复习 | 全面梳理核心知识点,助你轻松备考!
嘿,初三的小伙伴们!👋
还在为物理复习感到头疼吗?公式记不住,概念理不清,实验搞不懂?别慌!今天给大家带来一份超全面的中考物理总复习资料,涵盖力学、热学、电学、光学、声学、磁学等所有板块,帮你系统梳理知识脉络,轻松应对中考!
📚 文末附完整PDF资料,可直接下载打印,随时随地复习!想要电子版的同学,记得看到最后哦~
📋 目录导航

⚡ 核心知识速览
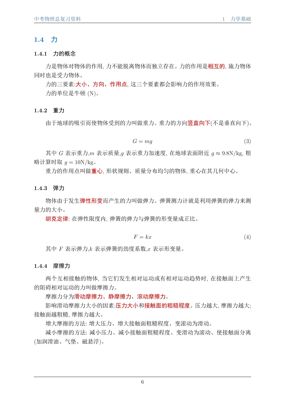
🔧 力学篇
速度公式:,记住
密度公式:,水的密度 是常考点
重力公式:,地球表面
压强公式:
浮力计算:(万能公式)
杠杆平衡:
功和功率:,
🔥 热学篇
热量计算:
水的比热容 是最大的,这就是为什么沿海地区温差小!
物态变化记忆口诀:
⚡ 电学篇
欧姆定律:(核心中的核心!)
串联电路:电流处处相等,电压分配,
并联电路:电压处处相等,电流分配,
电功率:
焦耳定律:(纯电阻电路 )
安全用电:人体安全电压 ≤ 36V,家庭电路 220V
💡 光学篇
光速:(真空中)
平面镜成像:等大、等距、正立、虚像
凸透镜成像规律(超重要!):
口诀:一倍焦距分虚实,二倍焦距分大小
🔊 声学篇
声速(15℃空气):
人耳听觉范围:20Hz ~ 20000Hz
音调由频率决定,响度由振幅决定,音色由材料结构决定
🧲 磁学篇
安培定则(右手螺旋定则):判断通电螺线管的磁极
电磁感应:闭合电路 + 切割磁感线 = 产生感应电流
电动机:电能→机械能;发电机:机械能→电能
📊 重要常数表
🎁 资料获取方式
看到这里的同学,恭喜你获得了完整的知识框架!💪
想要完整PDF版本(含详细公式推导、例题解析、实验总结)的同学,请:
后台回复关键词:物理复习11
系统将自动发送完整资料给你!
往期回顾
中考化学知识点复习
中考数学必考知识点总结(完整版)
中考物理第一轮复习知识点(详细版)
💬 备考小贴士
- 公式要理解,不要死记:知道公式的物理意义,才能灵活运用
📸 资料预览
(以下为部分内容截图,完整版请获取PDF)



觉得有用的话,记得点赞👍、收藏⭐、转发📤给需要的同学!
你的支持是我持续分享优质学习资料的最大动力!💪
有任何问题欢迎评论区留言讨论~