每天分享各类学科优质复习资料
【专注整理:小学/初中/高中/大学/自考/专升本/考研/职场证书复习资料】
Hi,同学们好!本期给大家分享的复习资料:自考10999《公共政策分析》复习资料+历年真题+高频考点+串讲+押题及答案+PDF教材。

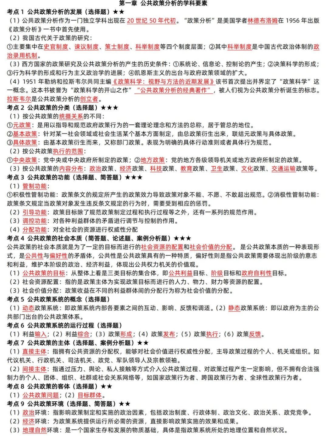
资料一:自考10999《公共政策分析》复习资料
![]() |
![]() | ![]() |
![]() |
![]() |
![]() | ![]() |
资料二:自考10999《公共政策分析》历年真题及答案【更新25.10】

![]() | ![]() |
温馨提示:篇幅有限,仅展示部分内容。
想要获取更多资料,欢迎加入会员群(好消息!整合资料会员社群来啦!)持续更新,涵盖自考/专升本/大学本科/考研/职场证书,考试阶段全部电子版复习资料,含讲义,视频网课。