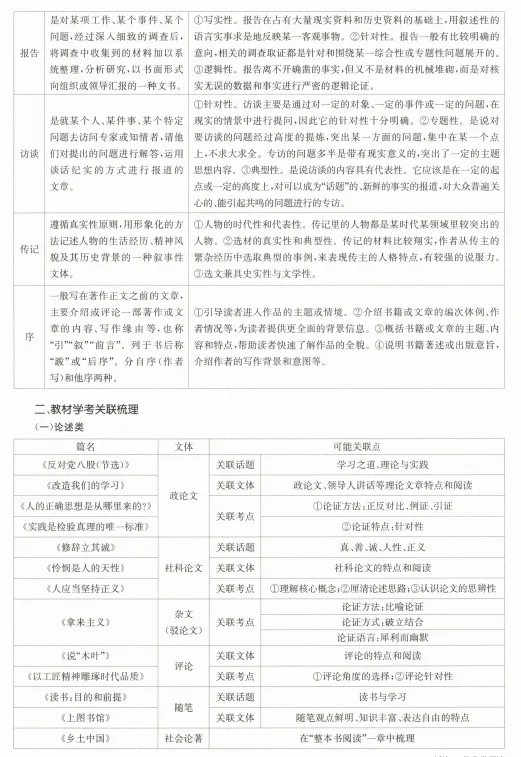
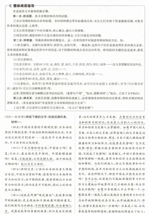
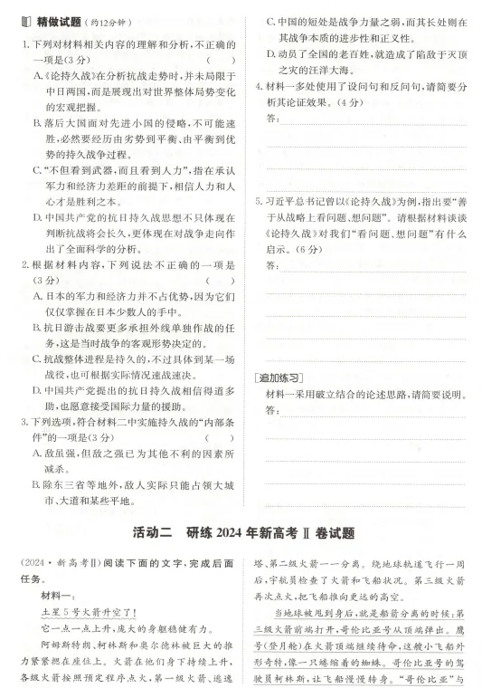
点击上方「学霸君秘诀」关注我们!
获取更多教育经验、方法、学习资料等,每天中午12点与您相约!
▼
高三一轮复习,对于基础不好的同学来说是至关重要的,这也是最后一次系统化详细的复习计划了,所以同学们要全身心地投入进去。在此过程中,同学们可以自己多做一做练习题,看一看讲义,配合上老师所讲的知识点,课后找时间做一做题,尤其是对于基础不好的同学,就需要花更多的时间去进行训练才行。
为了帮助同学们打好基础,小编老师今天整理了2026高考语文一轮复习讲义(新高考版),知识全面,包含所有考点,收藏打印背熟,考试不会低于120分!每篇都是精华,同学们可以根据自身掌握知识的情况,去有选择性的针对训练,尤其是错题、压轴题,同学们需要花更多时间去进行研究才行。
老师已为大家备好电子打印版,想要领取电子打印版请拉到文末查看。
▼














高清原图,可自行保存打印。 完整电子版仅供会员下载!
进入公众号,发送关键词“资料”
vip直达:2026高考语文一轮复习讲义(新高考版) (打印完整版) 各位亲爱的读者,近期,公众号改变了推送规则,请大家多点文末在看,或者星标学霸君秘诀,否则很可能看不到我们的更新了哦~ 设学霸君秘诀为★星标★公众号,天天阅读好资料! 由于时间的关系,今天的学习内容老师就先和大家分享到这里,希望这篇文章能给孩子带来一些帮助。
▼
点击文字即可阅读
高中数学课堂:
☞高中数学“求函数值域”16种方法讲解!高考必考,务必掌握!
☞数学老师拍桌:只要跳过这30个“陷阱”,孩子高中数学决不低于145
高中数学课堂:
☞高中物理:知识点归纳总结,学好物理,从熟练掌握基础知识开始!
☞不愧是清华学霸:高中物理3年从未下过120,只因死磕了这24道题! 老师整理资料不易,喜欢就帮忙点赞、分享吧!
点击头像关注我们,我们将每天为大家更新好的教育理念,全面的学习资料,以及高效的学习方法,当然有任何想说的、想问的、想要的,都可以私信我们。我们会是您听众、朋友、老师。
求学之路,任重道远,让我们携手并进,一起努力!


点这里,
送我的文章去有趣的「在看」
▼▼▼▼