佳忆悦研 Jaunty Youth
期末的脚步越来越近,图书馆的座位开始一位难求,宿舍楼下的灯光亮到凌晨,朋友圈里全是“谁有XX课笔记?”“老师划重点了吗?”的求助信息……面对《西方哲学史》《马克思主义政治经济学》《马克思主义哲学》《国外马克思主义》《中共党史》等理论密度高、概念抽象、逻辑严密的课程,许多同学感到压力倍增:教材动辄四五百页,哲学观点纷繁复杂,老师勾画的重点密密麻麻,历史事件时间错综复杂……如何在有限时间内高效掌握核心内容?如何把“背了就忘”的碎片知识转化为考场上的高分答案?
此刻,一份由本院优秀师兄师姐精心汇编的期末复习资料,或许正是提分利器。无论是刚进入gxnu马院的大一新生,是想通过期末考试弯道超车、实现绩点逆袭的小马,还是准备冲击高分、获取保研资格的卷王,这份资料都能精准适配需求,让从容应对马院高难度理论课程、争取理想成绩不再是梦想!
PART 01
Jaunty Youth
这份资料有哪些内容?
这份资料由广西师范大学马院优秀学长学姐整理,结合历年考点考法,精准覆盖10+门高难度核心课程,每门均配有独立文档,尤其注重对经典原著引述、核心概念辨析、历史脉络梳理、流派对比分析等关键内容的提炼,具体内容有:



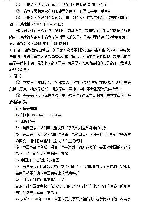
《中共党史》复习资料



《法学概论》复习资料



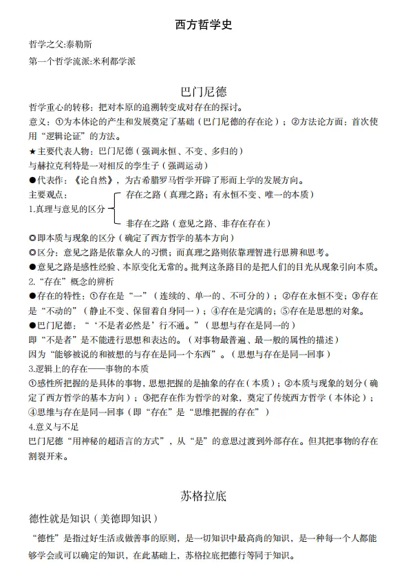
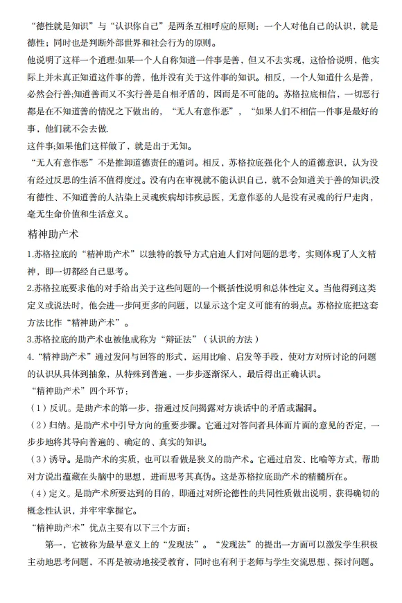
《西方哲学史》复习资料



《马克思主义党建》复习资料
PART 02
Jaunty Youth
为什么这份资料如此珍贵?
01
由本院过来人精心整理,
内容权威干货多
Jaunty
youth
当前市面上很多资料来自不同学校、不同层次,内容复杂混乱,甚至可能出现错误信息,对广西师大马院的同学来说,往往缺乏针对性、精准性,还可能让人陷入复习误区。而这份资料由广西师大马院师兄师姐精心整理,他们熟知出卷风格和考点,能够在精准指出考试要点的同时,传授自身取得考试高分的秘诀,内容权威、干货满满。
02
只讲重点考点,
避免大海捞针
Jaunty
youth
广西师大马院的课程数量多、内容杂,更重要的是,这些课程往往理论难度大、学术观点繁多,教材动辄四五百页,如果通读整本书,很容易陷入大海捞针的无效复习,难以真正掌握重点,既耗时又耗力。而本资料通过提炼高频考点、老师们反复强调的内容及历年常考题型,能够跳过冗余信息,不走弯路邪路、直击复习核心,显著提升效率。
03
规范答题语言,
提升思维能力
Jaunty
youth
一份优秀的答卷,不仅要有思想深度,还需具备表述的准确性与学术规范性。资料中除了对历年考点的整理外,更有师兄师姐们自身取得高分的独特思考,如果将其中内容吃透,能够显著规范答题语言、提升思维能力,在考场上即使遇到不熟悉的知识点,也能利用知识迁移举一反三、答出深度,真正做到复习有信心、回答有底气,稳住期末心态,更好地冲刺高分。
PART 03
Jaunty Youth
如何高效使用这份资料?
01
先整体浏览,
再重点突破
Jaunty
youth
建议先快速翻阅各科资料目录,把握整体架构;随后根据自身弱项或课程重要性(如学分高低、挂科风险),优先攻克《中共党史》《西方哲学史》等基础性强、影响广泛的科目,避免平均分配精力。
02
以资料为引,
回归教材验证
Jaunty
youth
尽管资料高度凝练,但仍不可完全取代教材。遇到陌生概念(如“阿尔都塞的意识形态国家机器”),务必回到课本查阅原始语境,确保理解无误。资料的作用是“引路者”,而非“终点站”。
03
主动复述,
检验掌握程度
Jaunty
youth
阅读后,尝试合上资料,用自己的语言复述“法兰克福学派对启蒙理性的批判”;或针对“中国式现代化的历史必然性”限时撰写要点。这种主动回忆训练,远比被动阅读更利于长期记忆。
04
手写补充,
打造个性化笔记
Jaunty
youth
可将资料中的结构图打印出来,在空白处添加课堂案例、个人见解或存疑之处。手写过程本身即是强化记忆与内化知识的有效方式。
05
组队共学,
互教互促
Jaunty
youth
与同学组建复习小组,每人负责讲解1–2门课程的核心内容。通过“向他人讲授”,不仅能迅速暴露知识盲区,还能加深理解——这正是“实践—认识—再实践”辩证方法的生动体现,也即费曼学习法!
PART 04
Jaunty Youth
专属福利:
免费1V1咨询,定制个性化方案
担心资料太多不知如何筛选适配自己学校的内容?对升学方向、绩点提升、科研竞赛有个性化疑问?佳忆保研贴心推出期末安心一对一咨询服务,保研学子均可免费享受专属咨询时间。
无论是想了解目标院校的保研偏好、科研项目选择,还是纠结保研申请的院校定位、考研专业的择校技巧,亦或是对就业方向感到迷茫,清北复交名师天团都会结合你的所在院校、专业背景与个人目标,给出针对性建议与实操性 tips。全程 1V1 沟通,畅聊你的困惑与规划,让升学之路不再盲目,期末复习更有方向!
PART 05
Jaunty Youth
免费领取方式,
简单两步搞定
1. 转发本条推送至朋友圈集赞10个。
2. 扫描文末佳忆小助手二维码,备注留言【院校+年级】和【领取期末考试资料】,即可凭集赞截图免费领取对应复习资料和免费1V1咨询。
若你有其他需求,如特定课程资料缺失、想要某类复习内容,可与佳忆小助手留言,我们会尽力为大家补充完善。
期末是检验学习成果的关键时刻,更是保研路上的重要一站。一份优质的复习资料,能让你的努力事半功倍;一次精准的方向指引,能让你在竞争中脱颖而出。现在就行动起来,转发集赞领取资料,跟着学长学姐的脚步,冲刺期末高分,向着理想院校的保研名额全力进发!
最后,佳忆保研祝愿每一位广西师范大学的同学,都能在期末考中发挥出色,金榜题名,不负韶华,不负自己!
独佳喜报
↓点击查看佳忆2025辅导战绩↓

独佳资料
↓点击领取佳忆独家资料↓

独佳辅导
↓点击查看佳忆凌顶计划↓


扫码添加佳忆小助手,回复暗号“为爱发电群“,解锁更多项目书资料与惊喜
